Unidad 1: JESÚS ANUNCIA EL REINO DE DIOS
Jesús anuncia la construcción del Reino de Dios; una nueva realidad donde el amor, la justicia, la verdad y la paz se instalen en nuestra sociedad. El Reino es una nueva realidad que irrumpe en nuestra tierra, no de una manera espectacular o fascinante, sino de manera progresiva, al ritmo del esfuerzo de los hombres. Jesús lo anunció con palabras y hechos y especialmente con su propia vida. 21 siglos después el anuncio de Jesús de Nazaret sigue vigente, sin embargo la realidad ha cambiado y es posible que Jesús de Nazaret si viviera hoy lo anunciaría de modo diferente.
Es plausible pensar que si Jesús tuviera que anunciar hoy el reino de Dios estaría usando Facebook, Twitter, Instagram, Snapchat y Whatsapp,… porque las nuevas tecnologías le brindarían más oportunidades de llevar su mensaje a más personas.
Deben de investigar y consensuar qué es o en qué consiste el Reinado de Dios, cómo lo anunció Jesús, y cómo lo anunciaría hoy en la actualidad y especialmente concluir cuál es el aporte que Jesús hace hoy a la humanidad con el anuncio del reino de Dios.
Para ello deberán:
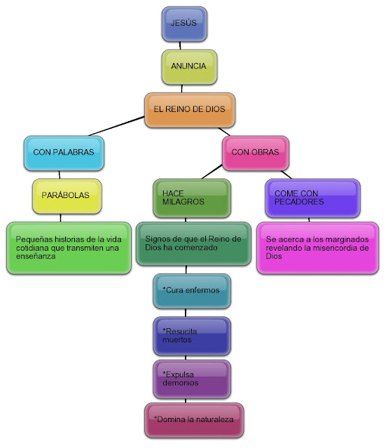
- Comprender qué es o en qué consiste el Reino de Dios y qué es lo que pretende Jesús al anunciarlo.
- Identificar las principales palabras y hechos con que Jesús hace presente la llegada del Reino de Dios.
- Reconocer que Jesús da a conocer cómo el Reino de Dios se hace presente en medio de los hombres.
- Distinguir las parábolas y los milagros de Jesús como el medio utilizado por Él para dar a conocer el Reino de Dios.
- Reconocer que el Reino de Dios está presente en medio nuestro.
- Proponer otros medios, maneras o situaciones en las que Jesús anunciaría el Reino de Dios hoy
- Crear ciertos productos finales:
- Elaboración de de revista digital: el Reino de Dios o Infografía sobre el Reino de Dios.
- Elaboración de mapa mental sobre todos los contenidos analizados. (obligatorio)
- Elaboración de teatro musical: parábola musicalizada (obligatorio)
- Milagros de hoy: signos de la presencia del Reino: Recabar y escribir dos historias actuales y verídicas que sean consideradas hechos milagrosos atribuidos, de alguna manera, a Dios. (obligatoria)
- Video con adaptación actual de una parábola. (obligatorio)
- Elaboración de ensayo: Las redes sociales y Reino de Dios (obligatorio)
- Difusión de los productos elaborados a través al menos, tres redes sociales.
Puedes bajarte la PLANIFICACIÓN DEL PROYECTO DE APRENDIZAJE desde aquí
8 basico proyecto aprendizaje unidad 1 jesus anuncia el reino.docx (107,1 kB)
Pasos para organizar el trabajo del equipo:
1.- Elección de roles y funciones
2.- Establecer los contenidos: están en el proyecto escrito.
3.- Repartir entre los miembros del equipo los contenidos y estudiarlos
4.- Poner en común lo estudiado y analizado. El secretario anota y junta.
5.- Optar por Revista digital o infografia
6.- Aprender cómo se realiza
7.- Diseñar y realizar el producto según la rúbrica entregada.
8.- Entrega del producto: se envía el enlace o el producto al correo de la página web.
Correo: luisfermh@gmail.com
asunto: 8(A)(B)(C)EQUIPO(1)(2)(3)(4)(5)
cuerpo del correo: enlace
9.- Asignación entre los miembros del equipo de la realización de los demás productos:
- Mapa mental
- Escrito sobre dos milagros actuales verídicos
- Video de parábola actualizada
- Ensayo: "Las redes sociales y el Reino de Dios"
10.- Avance de productos
11.- poner en común ideas y sugerencias
12.- Aprender cómo se realizan
13.- Realizar los productos según rúbricas entregadas
14.- Enviar los productos al profesor
15.- Difundir por redes sociales e internet
- Qué es y en qué consiste el Reinado de Dios
https://es.catholic.net/op/articulos/53480/cat/626/que-es-el-reino-de-los-cielos.hml
https://encuentra.com/biblia_en_la_teologia/el_reino_de_dios_13960/
https://jesuslalleva.files.wordpress.com/2009/10/reino-de-dios.ppt
¿Cómo Jesús lo anuncia?
A través de Palabras y Hechos.
- Palabras: parábolas y discursos
- Hechos: milagros y gestos o comportamientos particulares
https://encuentra.com/ciencia_y_fe/que_son_los_milagros_13954/
https://encuentra.com/ciencia_y_fe/los_milagros_y_el_reino_de_dios_13953/
https://encuentra.com/biblia_en_la_teologia/el_sentido_de_los_milagros_13955/
https://www.youtube.com/watch?v=fmySVpTXlJk
https://www.cordimariana.org/?p=2446
https://roble.pntic.mec.es/jfeg0041/todo_reliduques/jesus/activi_jesus/para/parabolas.htm
https://enbuscadejesus.wordpress.com/los-milagros-de-jesus/
- El sentido y significado de parábolas y milagros.
- La importancia de la predicación de Jesús en la actualidad
https://www.es.catholic.net/op/articulos/54392/cat/753/se-puede-vivir-hoy-el-reino-de-dios.html
https://enbuscadejesus.wordpress.com/la-buena-noticia-de-jesus/el-reino-de-dios-hoy/
- Qué incidencia tiene hoy en día la construcción del Reino de Dios; La civilización de la amor.
www.camilos.org.mx/.../4.%20Hacia%20una%20Civilizacion%20del%20Amor.pps
- Cómo usar las redes sociales para anunciar la Buena Noticia del Reino.
Para llevar a cabo este proyecto deberás investigar sobre:
- Cómo realizar una revista digital
flipbuilder.es/programa-para-revistas-gratis.html
www.editafacil.cl/inicio_505_1_ap.html
https://www.youtube.com/watch?v=qN3AhXFnJEM
https://www.youtube.com/watch?v=9t3gV9zQr94
https://www.3dissue.com/es/distribuir-revistas-digitales/
- Cómo realizar una infografía
www.canva.com/es_es/crear/infografias/
https://www.flickr.com/photos/60719407@N04/5535054255/in/set-72157626288297766/
https://www.youtube.com/watch?v=C1BIZ6gL-EQ
https://www.youtube.com/watch?v=Qx3MX8BErVU
- Cómo realizar un mapa mental
https://www.queesunmapamental.com/
https://www.youtube.com/watch?v=Y3ACRfUt4Vg
https://www.goconqr.com/es/mapas-mentales/
- Elaboración de video
https://filmora.wondershare.es/video-editor/free-video-editing-software-windows.html
https://www.youtube.com/watch?v=x3bvUjvyTE0
- Cómo se realiza un ensayo
https://comohacerunensayobien.com/
